
Plataforma de Gestión para Federaciones deportivas
Centraliza la operación institucional del bĆ©isbol nacional: identidad deportiva, planificación PAT, torneos y estadĆsticas en un solo sistema, con trazabilidad, control de roles y estĆ”ndares modernos de ingenierĆa.
Operación institucional ordenada
- Procesos estandarizados para planificación, registro y competencia.
- Información confiable, centralizada y disponible en tiempo real.
- Reportes para comité ejecutivo, dirección técnica y asociaciones.
Control y seguridad por rol
- Autenticación y autorización con RBAC.
- BitĆ”coras de auditorĆa: trazabilidad de acciones y cambios.
- Base para crecimiento y nuevos módulos sin perder gobernanza.
Datos deportivos que sĆ sirven
- Calendarios, jornadas, resultados y tablas de posiciones.
- EstadĆsticas y rankings para anĆ”lisis tĆ©cnico y transparencia.
- Exportables y consulta pública para visibilidad del béisbol.
*Enfoque orientado a instituciones deportivas: confiabilidad, control y continuidad operativa.
El reto institucional
En federaciones y asociaciones, la información suele quedar dispersa: formularios manuales, archivos sueltos, duplicidad de registros y poca trazabilidad. Eso impacta la planificación, la inscripción deportiva, la generación de reportes y la toma de decisiones.
- Centralización de datos (asociaciones, jugadores, equipos, torneos).
- Validación y control del ciclo de vida (estados, fechas, responsables).
- Reducción de errores operativos y tiempos administrativos.
La solución FEDEAPP (basada en ITIL)
FEDEAPP profesionaliza la gestión técnica y administrativa con una plataforma diseñada bajo buenas prÔcticas de gestión de servicios: seguridad, operación, monitoreo y mejora continua.
- Gestión de identidad + control de accesos por rol (RBAC).
- Planificación PAT con seguimiento y rendición de cuentas.
- Torneos, calendarios y resultados con estructura institucional.
- EstadĆsticas verificables para anĆ”lisis tĆ©cnico y transparencia.
Alcance (modelo FEDEBEIS)
Diseñado para operar a escala nacional con actores múltiples y reglas claras.
*Cifras alineadas al alcance institucional descrito en la documentación del proyecto.
FEDEAPP estandariza y agiliza la gestión tĆ©cnica-deportiva: asociaciones, ligas, torneos, calendarios y estadĆsticas; con trazabilidad de la información, seguridad y soporte a la toma de decisiones institucional.
Módulos prioritarios que entregan valor
FEDEAPP se enfoca en lo que una federación necesita para operar con control, transparencia y consistencia.
Identidad deportiva y seguridad
- Autenticación y autorización por roles (RBAC).
- Gestión de credenciales y perfiles institucionales.
- AuditorĆa de acciones y control de accesos.
- Base para operar módulos sin āpermisos sueltosā.
Asociaciones + Jugadores + PAT
- Registro y administración de asociaciones departamentales.
- Gestión de jugadores: inscripciones, renovaciones e historial.
- Plan Anual de Trabajo (PAT): metas, actividades, cronogramas.
- Seguimiento y validación institucional del cumplimiento.
Torneos y competencias
- Inscripción de equipos y control por categorĆa/torneo.
- Calendario y jornadas con estructura oficial.
- Resultados y clasificación automatizada.
- Soporte a dirección técnica para control operativo.
EstadĆsticas y reportes
- Carga y validación de estadĆsticas (por ejemplo desde CSV).
- Rankings, lideratos, tablas de posiciones y reportes.
- Consulta pĆŗblica para visibilidad y transparencia.
- Exportables para anƔlisis tƩcnico y toma de decisiones.
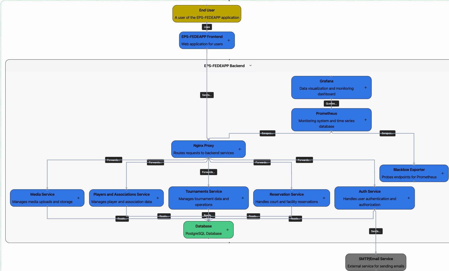
Cómo se conecta todo (flujo)
Un flujo institucional simple, auditable y consistente:

¿Listos para modernizar la gestión deportiva?
FEDEAPP estÔ diseñado para instituciones que requieren control, transparencia y continuidad operativa. Solicita una demostración y conoce cómo se adapta a la estructura de federaciones y asociaciones.
Ideal para
- Federaciones y asociaciones departamentales.
- Dirección técnica, entrenadores, Ôrbitros y anotadores.
- Consulta pĆŗblica de calendarios, resultados y estadĆsticas.
Enfoque de confianza
- Seguridad por roles (RBAC) y auditorĆa.
- Arquitectura moderna y monitoreada.
- Buenas prƔcticas operativas basadas en ITIL.
Contacto rƔpido
Puedes enviarme un correo o llenar el formulario para solicitar una demo o mÔs información. Estoy disponible para resolver cualquier duda o coordinar una presentación personalizada.
Proyecto institucional desarrollado como EPS (USAC) para FEDEBEIS Guatemala.
